[摘要]活动一:五一劳动节 幸运转盘转神装活动时间:2014-05-01 00:00:00 至 2014-05-03 23:59:59领奖时间:2014-05-04 00:00:00 至 2014-05-0...
活动一:五一劳动节 幸运转盘转神装
活动时间:2014-05-01 00:00:00 至 2014-05-03 23:59:59
领奖时间:2014-05-04 00:00:00 至 2014-05-05 23:59:59
活动区服:全服
奖励领取:至【幸运转盘】面板中领取
活动内容:
活动期间,玩家可点击主界面上方的【幸运转盘】按钮打开幸运转盘进行抽奖。
转盘分幸运转盘和至尊转盘两档。幸运转盘每次抽奖消耗1张抽奖券(每张价值10钻石),VIP玩家可开启至尊转盘,每次抽奖消耗10张抽奖券,奖励也更为丰厚。
每使用一张抽奖券,除了抽中的奖品外,您还可获得1点转盘积分和增加奖池钻石*1。根据转盘积分可在【积分奖励】中领取相应奖励物品,还可在【积分商店】内兑换众多超值礼品。
【积分奖励】规则:

累积排名超级大奖领奖条件:
1. 本期转盘抽奖阶段累积排名前十,且累积使用300张以上抽奖券即可获得基础排名奖励;
2. 本期转盘抽奖阶段累积排名前十,且累积使用2500张以上抽奖券可再获得累积排名超级奖。

【转盘超级兑奖券】兑换奖励:

奖池设置:
1. 玩家每使用一张抽奖券可为本服奖池增加1钻石奖金;
2. 在转盘中抽取到钻石返还的玩家可获得奖池中相应比例的钻石数量。
温馨提示:
1. 您可在幸运转盘界面内直接购买抽奖券;
2. 每使用一张抽奖券,除了抽中的奖品外可额外获得1点转盘积分;
3. 转盘积分可在【积分奖励】中领取相应的奖励物品,还可用于在积分商店中兑换您所需的奖品;
4. 【积分奖励】中领奖积分每次开启将清零,【积分商店】中未兑换的积分将保留;
5. 奖池奖金每次开启幸运转盘时将重置;
6. 本次活动中没有用完的抽奖券可在以后的转盘活动中继续使用。
活动二:五一劳动 换红装轻松行
活动时间:2014-05-01 00:00:00 至 2014-05-04 23:59:59
活动区服:全服
奖励领取:至【精彩活动】面板中领取
活动内容:
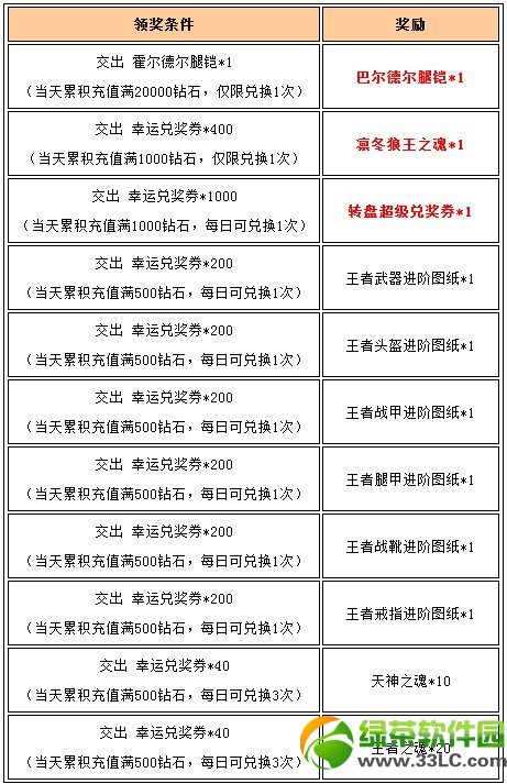
活动期间,玩家每日累积充值满指定金额即可使用在【幸运转盘】中获取的“幸运兑奖券”兑换相应的奖励物品。

温馨提示:
1. 每档奖励均有兑换次数限制,请仔细查看。
活动三:五一劳动 换资源大丰收
活动时间:2014-05-01 00:00:00 至 2014-05-04 23:59:59
活动区服:全服
奖励领取:至【精彩活动】面板中领取
活动内容:
活动期间,玩家可使用在【幸运转盘】中获取的“幸运兑奖券”兑换大量的资源奖励物品。

温馨提示:
1. 每档奖励均有兑换次数限制,请仔细查看。
活动四:每日充值 获丰厚回馈
活动时间:2014-05-01 00:00:00 至 2014-05-03 23:59:59
活动区服:全服(截止4月25日(含)之后开启的服务器不参加第二、三重活动)
奖励领取:至【精彩活动】面板中领取
活动内容:
活动期间,玩家每日充值即可领取循环充值、单笔充值和每日充值三份奖励。
第一份:玩家每日充值满100钻石即可获得:幸运兑奖券*10的奖励,多充多得,(例如充值满1000钻石可领取10次奖励,但每日最多只可领取20次奖励)

第二份:玩家单笔充值金额满足指定条件即可领取相应档的奖励物品。(截止4月25日(含)之后开启的服务器不参加第二重活动)

第三份:玩家每日累积充值满一定金额即可领取相应的奖励物品。(截止4月25日(含)之后开启的服务器不参加第三重活动)

温馨提示:
1. 循环充值奖励每日最多只可领取20次;
2. 单笔充值奖励每笔充值只可领取一档奖励,且每档奖励每日可领取10次;
3. 每日累积充值奖励向下兼容,例如累积充值满100000钻石即可领取以上所有奖励,每档奖励每日可领取一次。
活动五:每日消费 领转盘抽奖券
活动时间:2014-05-01 00:00:00 至 2014-05-03 23:59:59
活动区服:全服
奖励领取:至【精彩活动】面板中领取
活动内容:
活动期间,玩家每日累积消费满一定金额即可领取相应的奖励物品。

温馨提示:
1. 奖励向下兼容,例如每日累积消费满50000钻石即可领取以上所有奖励;
2. 每档奖励每日可领取一次。
活动六:100%成功 升阶进化任你选
活动时间:2014-05-01 00:00:00 至 2014-05-03 23:59:59
活动区服:全服
奖励领取:至【精彩活动】面板中领取
活动内容:
活动期间,玩家每日累积充值满一定金额即可将圣光石和祝福石兑换成传说女神印记和传说英雄印记。

温馨提示:
1. 传说女神印记和传说英雄印记可至铁匠铺中合成更高级的印记,用于更高级的进化和升阶;
2. 每档奖励每日仅限兑换1次。
活动七:五一节 劳动最光荣
活动时间:2014-05-01 00:00:00 至 2014-05-03 23:59:59
活动区服:全服
奖励领取:至【精彩活动】面板中领取
活动内容:
活动期间,玩家每日完成以下目标条件即可领取相应的奖励物品。
温馨提示:
1. 每当奖励每日可领取一次。
玩游戏可以在很大程度上让大家放松放松,但是我建议大家不要把过多的时间投入到工作当中,因为这样的话大家很有可能上瘾,这样不利于大家的工作或者是学习。